首页 > 自学考试 > 正文

烟台理工学院2025级校内助学自考本科招生简章

发布时间:2025-10-31文章来源: 浏览次数:

烟台理工学院2025级校内助学自考本科招生简章

培养目 提升专科学生的职业技能与学历; 建立大学本科知识体系; 若专科期间通过国家规定的全部课程,专科毕业当 年即可获得自考本科学历,有机会以自考本科学历就业或参加公务员、事业编、研究生等国家考试!拓宽本科学生就业渠道, 增加就业砝码,培养双学历、双专业、复合型、技能型人才(若本科生在校期间通过国家规定的全部课程,毕业当年即可申请获 得本科毕业证、学位证和职业资格证,可以双本科学历(学位)就业!)

★  学位证书:重点本科毕业证书+符合学位授予条件者由主考院校授予学士学位

官网查询:中国高等教育学生信息网:www.chsi.com.cn

国际认可:130多个国家认可中国自考本科学历

本科辅修可免考三门:英语二、中国近现代史纲要、马克思主义基本原理概论

一、 烟台理工学院校内助学自考本科背景介绍

烟台理工学院为山东省首批高等教育自学考试社会助学组织,学院专科在校生在校期间可选择参加学校组织的自学考试助学班,经过学习并通过自学考试报考专业所有考试科目,即可申请由高等教育自学考试委员会颁发的高等教育自学考试本科毕业证书,该学历学信网可查,符合主考院校学位授予要求可申请授予学士学位

高等教育自学考试是我国高等教育的重要组成部分,是个人自学、社会助学和国家考试相结合的、有中国特色的高等教育形式。其特点是学习方式灵活、 费用低,实行“宽进严出 ”,“教考分离 ”自学考试采用学分累计的方式逐步完成学业,学习者完成专业考试计划规定的全部课程并取得合格成绩,完成毕业论文或其他教学任务,思想品德鉴定合格者准予毕业取得相应毕业证书,国家承认其学历。符合学位条件的自学考试本科毕业生,由有学位授予权的主考学校依照有关规定,授予学士学位。自学考试毕业生享有与普通高校同类毕业生相同的待遇。国务院颁布的《高等教育自学考试暂行条例》中也明确规定“高等教育自学考试毕业证书获得者的待遇与普通高校同类毕业生相同”。

、自考助学招生专业及要求

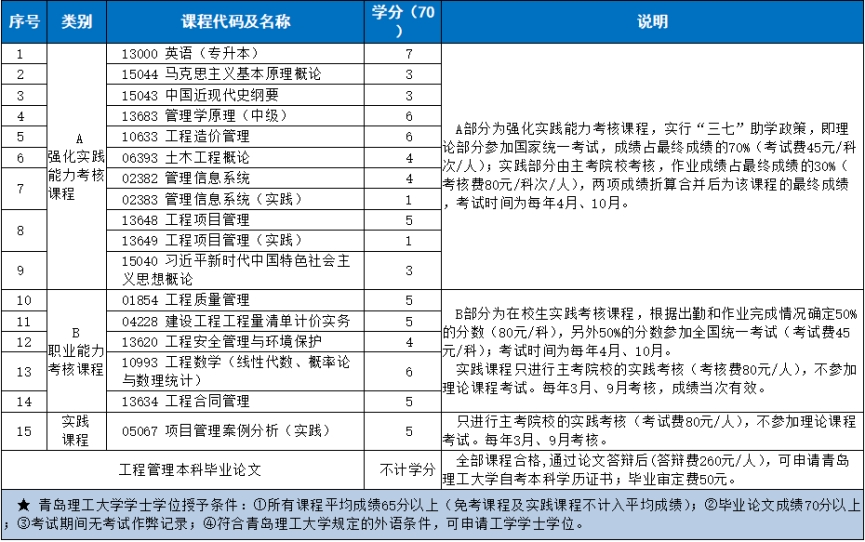
(一)工程管理(专升本)     本科文凭及学士学位颁发院校:青岛理工大学       专业代码:120103

注:各个专业主考院校及考试计划以当年山东省教育招生考试院公布为准

本科辅修可免考三门:英语二、中国近现代史纲要、马克思主义基本原理概论


(二)工商管理(专升本)     本科文凭及学士学位颁发院校:山东财经大学      专业代码:120201K

三、校内助学自考本科优势

1、统一编班、管理规范:学院统一组织、统一编班、统一排课,和专科课程、加入学生会或社团等不冲突;配备专职教务老师严格管理、全程督学,定期组织模拟考试、复习备考、拓展训练等,努力提高考试通过率和学生满意度。

2、师资优秀、考试灵活:授课老师均具有多年丰富的自考本科教学经验,重难点清晰。采取面授、直播、录播等多种形式,保障授课效果。自考本科属于及格制考试,一年考2次,每次最多可考4科,未通过科目可补考(不限次数)。

3、增加机会,拓宽路径:在大一时报名自考本科,且通过国家规定的全部课程,大三时就有三种选择,既可以参加3+2普通专升本,又可以参加研究生考试,还可以本科学历直接就业。在大一时没有报名自考本科,还想提升学历的话,只能大三时参加3+2普通专升本,不能参加研究生考试,因为专科毕业当年没有考研资格;若3+2普通专升本考上了,需到对应本科院校继续学习两年;如果没有考上,则只能专科毕业!选择自考本科,一定程度上拓宽了同学们的发展路径。

4、热门专业、含金量高:紧跟时代发展,就业面宽、发展前景好且缺口大。国家制定考试计划并统一命题,国家承认学历,可在学信网(www.chsi.com.cn)查询,享受普通本科同等待遇,为就业、升职加薪、职称评定等增加砝码。

四、报名须知与收费标准

1、本校具有电子档案统招录取的学生。

2、报名所需材料:  A.填写各专业学籍注册表一份;        B.身份证复印件正反面两张(正反面在同一页上);

C.2 张两寸蓝底免冠同底版证件照片;  D.电子版蓝底照片,白底照片各一份。

3、收费标准:培训费 8000 元教材资料费等 800 元,合计 8800 元;学费、教材费(多退少补)。以上各专业费用均不含由考生自己缴纳的各项考试、实践考核、课程论文、本科毕业论文及教材资料费等费用支出。(统考费用45元/科;实践考核费用80元/科;毕业论文230元/科;毕业申报50元/科。如以后有所变化按照物价部门相关规定文件实施,以上收费参考鲁价费函〔2008〕71号文件、鲁政办字〔2018〕98号文件、鲁发改成本〔2021〕472号文件。

4、学习方式:在本校利用平时晚自习或周六、周日上课,寒暑假、法定节假日无特殊情况不上课。从开始辅导直至本科毕业,某门课程考试不合格的,可以免费跟班继续修读该门课程,直至通过 。

5、咨询电话:  19560655358 (徐老师) 微信同号     15853151503  (张老师)        

监督电话:  0535-6915071

6、咨询报名地点: 烟台理工学院二教B606外事处继续教育中心

                                                   烟台理工学院

                                                          二〇二十一


关闭 打印责任编辑:张洪瑜